1. 🎯 First: Science-Backed Weight Loss Isn’t Just “Losing Pounds”
-
🐢 Go Slow, Not Hard: No shocking your body with sudden intense sessions—give it time to adapt + recover. -
🎨 Tailor to YOU: Your plan should match your body type, fitness level, and even your health history. -
📈 Check In Often: Track progress weekly + tweak things if they’re not working.

2. ❓Why RPE Is Your New Best Friend for Workouts
-
Same “standard” plan = some people overtrain (ouch!) + others undertrain (wasted time!). -
Zero personalization = higher risk of burnout or injury.
-
✨ Real-Time Intensity Check: Know exactlyhow hard you’re pushing (no guessing!). -
🔥 Adjust on the Fly: Scale up/down based on how youfeel that day. -
🛡️ Safer + More Effective: Less risk of hurt + faster results because you’re not overdoing it.

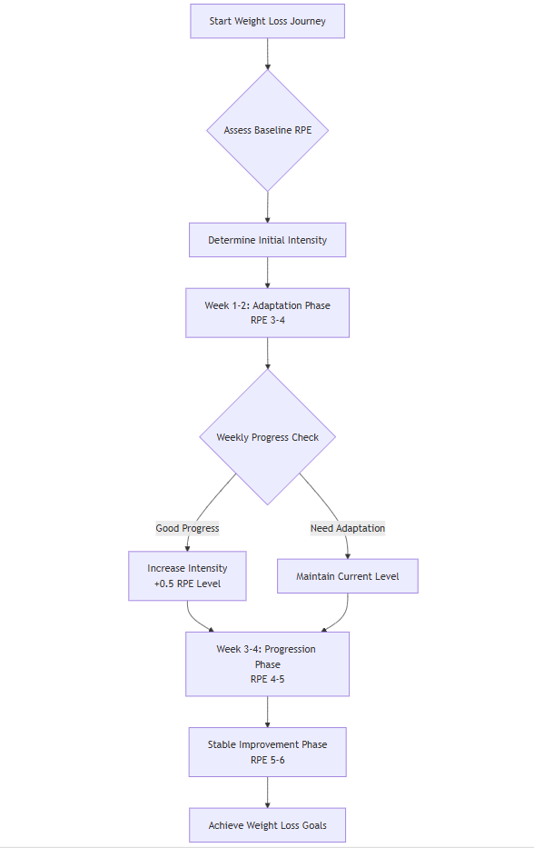
3. 📝 Your 3-Phase RPE Jump Rope Weight Loss Plan
🔍 Phase 1: Initial Assessment (Week 1)
-
Test your baseline RPE: Find where “3-4” intensity feels (think: manageable but challenging!). -
Start with short jump rope bursts at that level. -
📝 Log how you feel daily—this is your data goldmine!).
📈 Phase 2: Progressive Adjustments (Weeks 2-4)
-
Every week, tweak intensity/duration based on your RPE feedback. -
Slowly add more jump time + maybe 1 extra session/week. -
Pro tip: If RPE feels too easy? Bump up speed or add a small jump variation.
🚀 Phase 3: Stable Improvement (Week 5+)
-
Lock in a consistent rhythm—your body knows what to expect now. -
Every 2 weeks, reassess RPE to keep challenging yourself just enough.
4. ⚡ Smart Gear: Your RPE Plan’s Wingman
-
Smart Counting Ropes: Real-time data tracking—see exactly how hard you’re working (no more “am I pushing too hard?” doubts!). -
Weighted Training Ropes: Different weights for different RPE levels—perfect for scaling intensity. -
Bulk Customization: Teams/gyms? We do logo printing + bulk orders—get everyone on the same smart plan.

The Bottom Line:
